克而瑞研究中心是易居企業集團專業研究部門。十余年來,我們專注于房地產行業和企業課題的深入探究,日度、周度、月度等多重常規研究成果定期發布,每年上百篇重磅專題推出,已連續十年發布中國房地產企業銷售排行榜,備受業界關注。
作者:高慧珂
來源:中證鵬元評級(ID:cspengyuan)
主要內容
截至目前,我國發行的明確貼標“綠色”的地方政府債券僅3只,其中1只為在香港債券市場發行。當前地方政府在激勵當地金融機構、企業踐行綠色金融方面發揮了重要作用,除此之外,地方政府本身也可以積極參與到綠色金融中來,發行綠色地方政府債,且當前已具備一定的市場條件:其一,一些地方綠色金融發展成效顯著,銀行實踐經驗成熟,可以助力地方政府發行綠色地方政府債;其二,在政策鼓勵下,投資端對綠色地方政府債券的需求也有所增加。
地方政府可以:成立專門的綠色發展領導小組,及時了解跟蹤國內外相關政策,為綠色地方政府債券的發行工作提供支持;加強地方政府內部綠色金融培訓與學習,學習綠色債券支持項目目錄,能夠初步篩選出綠色項目,納入綠色地方政府債券基礎項目庫;積極與有豐富綠色金融實踐經驗的銀行、研究機構合作;重視自身運行過程中的“綠色化”改造,展示“綠色形象”,有利于綠色地方政府債券的發行。
貼標“綠色”,會帶來額外的負擔:首先,需要做“綠色”論證,第三方認證會增加地方政府融資成本,尤其是境外發行時;其次,綠色地方政府債券的募集資金管理和信息披露要求更嚴格。
既然“綠色”屬性會增加發行人的負擔,那么怎樣讓“綠色”屬性的價值體現出來呢?我們認為,首先,推動“綠色”在債券信用評級中的體現。其次,發展碳排放交易市場,完善碳定價,這是“綠色價值”體現的基礎。
地方
一、綠色地方政府債券發行概覽
截至目前,我國發行的明確貼標“綠色”的地方政府債券僅3只,其中1只為在香港債券市場發行。2019年6月18日,江西省贛江新區發行首單貼標綠色市政債券,首期發行規模3億元,期限30年,募集資金用于儒樂湖新城一號綜合管廊興業大道項目和儒樂湖新城智慧管廊項目建設,經獨立第三方機構進行發行前評估認證,募投項目屬于節能類項目,給予綠色貼標。2020年5月12日,廣東發行了資金用于水資源配置工程的、經第三方機構進行發行前評估認證的綠色地方政府債券。2021年10月12日,深圳在香港聯合交易所發行3年期15億元、5年期24億元綠色地方政府債,募集資金將用于城市軌道交通和水治理等項目,是境內首個地方政府到香港發行離岸人民幣地方政府債券。

據Wind數據顯示,截至12月5日,我國發行的未貼標的、實質綠地方政府債券約4800億元,募集資金主要用于生態環保、農林水利、污染防治、水資源等綠色項目。
目前,多地都建立了省、市、區多層級的綠色金融工作領導專班,在激勵當地金融機構、企業踐行綠色金融方面發揮了重要作用,但是地方政府自身參與綠色金融實踐較少。地方政府發行貼標的綠色地方政府債券的意義見我們此前的報告《綠色債券的2019:綠色市政債萌芽,信用債進入償債期,仍具發展空間》。近年來我國綠色金融發展取得巨大成就,也為發行綠色貼標地方政府債券提供了基礎。因此,我們認為,地方政府本身應積極參與到綠色金融中來,發行綠色地方政府債。
二、發行貼標綠色地方政府
1.一些地方綠色金融發展成效顯著,銀行實踐經驗成熟,可以助力地方政府發行綠色地方政府債。
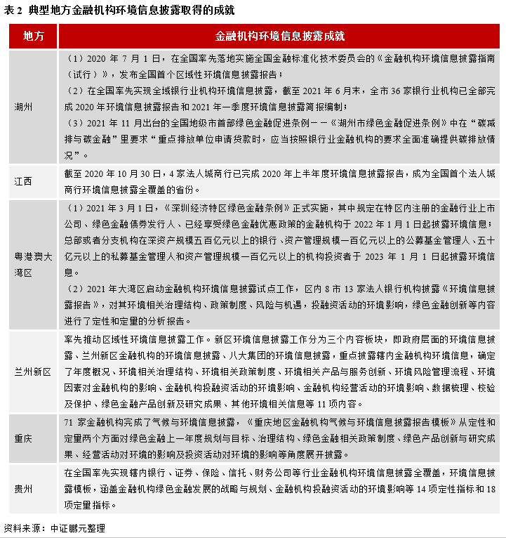
我國地方政府在綠色金融發展中發揮了“引擎”作用,一些地方政府在促進當地綠色金融發展方面做了很多努力,也制定了一系列優惠激勵政策,驅動著當地綠色金融的發展。尤其是6省9地綠色金融改革創新試驗區的地方政府,他們的綠色金融發展在全國處于領先地位。更重要的是,一些地方金融機構在綠色金融產品創新、環境信息披露方面都積累了寶貴經驗,這其中,銀行的綠色金融參與度是最高的,截至2021年6月末,全國有7家“赤道銀行”,分別為興業銀行、江蘇銀行、湖州銀行、重慶農村商業銀行、綿陽市商業銀行、貴州銀行、重慶銀行。環境信息披露方面,目前湖州、蘭州新區、重慶、貴州等地已經實現區域內銀行等金融機構環境信息披露,環境信息涵蓋了金融機構環境相關治理結構、自身經營活動的環境影響和投融資活動的環境影響等。

環境效益的核算和披露是綠色債券重要且有難度的一環,地方金融機構豐富的實踐經驗可以為地方政府發行綠色地方政府債券提供支持。地方政府可以充分調動當地銀行的積極性,深度與銀行合作,銀行可以充當地方政府債券的承銷商和資金托管銀行,同時應幫助地方政府在綠色地方政府債券發行中做好“綠色”論證、方案設計、信息披露等工作。
2.政策鼓勵下,投資端對綠色地方政府債券的需求增加。
2021年6月9日,人民銀行發布《銀行業金融機構綠色金融評價方案》,將“經綠色債券評估認證機構認證為綠色的地方政府專項債券”納入銀行綠色金融評價體系,這是首次在監管文件中提及“經認證的綠色地方政府債券”。地方政府債券的投資者多為當地銀行等金融機構,該文件發布后,從投資端增加對綠色地方政府債的需求,為綠色地方政府債發行提供了市場基礎。
三、地方政府該怎么做?“綠色”屬性
(一)地方政府可以怎么做?
我們認為,地方政府可以從以下4個方面著手,參與到綠色金融實踐中來,助力綠色貼標地方政府債券的發行。
首先,建議地方政府成立專門的綠色發展領導小組,及時了解跟蹤國內外生態環境、綠色發展、綠色金融、綠色債券發行相關政策,為綠色地方政府債券的發行工作提供支持。
其次,加強地方政府內部綠色金融培訓與學習,學習綠色債券支持項目目錄,能夠初步篩選出綠色項目,納入綠色地方政府債券基礎項目庫。
第三,正如前文所述,地方政府發行貼標的綠色地方政府債,離不開有豐富綠色金融實踐經驗的銀行、研究機構的支持,因此應積極與當地銀行、研究機構開展合作。
第四,地方政府也應重視自身運行過程中的“綠色化”改造,如鼓勵政府工作人員綠色出行、數字化運營減少紙張的利用等,展示“綠色形象”,有利于綠色地方政府債券的發行。
(二)發行綠色貼標地方政府債券需要滿足更嚴格的標準——“綠色”屬性帶來的負擔
發行貼標的綠色地方政府債券有諸多優勢,比如展示地方政府的“綠色”實踐;為綠色項目籌集更長期限、更低成本的資金;豐富我國綠色債券品種結構;吸引境外綠色投資機構等。但是發行貼標的綠色地方政府債券相比一般地方政府債券,需要滿足更嚴格的標準,也可以稱之為“綠色”屬性帶來的負擔,主要有兩個方面。
1.需要做“綠色”論證,第三方認證會增加地方政府融資成本,尤其是境外發行時。
發行綠色債券需要做“綠色”論證,包括項目的綠色屬性判定、項目的環境風險和環境效益等。從當前我國綠色信用債券市場實踐來看,根據《2020年中國綠色債券市場報告》,2020年我國綠色債券發行人采用了至少一種外部審查的綠色債券總量占比為61%,所有境外發行的中國綠色債券均進行了至少一種形式的外部審查,而在境內發行的綠色債券中有53%采用了外部審查。第三方評估認證機構可以在輔助地方政府債的“綠色”屬性論證、信息披露等多方面發揮作用,還可以為地方政府在綠色管理制度建立、綠色創新實踐等領域提供建議。更重要的是,《銀行業金融機構綠色金融評價方案》中尤其提到“經綠色債券評估認證機構認證為綠色的地方政府專項債券”,也就是必須是經第三方評估認證的綠色地方政府債券才納入銀行綠色金融評價。
然而,第三方評估認證帶來的現實問題是:第三方評估認證(包括發行前的評估認證、存續期的每年跟蹤評估認證、募集資金變更時的再次評估認證)會增加地方政府政府的融資成本。尤其是在境外發行綠色地方政府債券時,通常需要國際第三方評估認證機構出具外部審查意見,更會增加地方政府融資成本。
2.募集資金管理和信息披露要求更嚴格
綠色地方政府債券尚未發布具體的發行規則,參考綠色信用債券市場相關要求,綠色債券在募集資金管理和信息披露方面有專項的要求。募集資金管理方面,需要做好資金監管,保證募集資金投向綠色項目,涉及募集資金變更的,要保證變更后的項目仍然屬于綠色項目。信息披露方面,發行綠色債券除了要根據監管要求進行常規信息披露外,還需要針對其綠色屬性做專項披露。綠色專項信息主要包括評估認證情況;募集資金使用情況;綠色項目進展情況;綠色項目環境效益和環境影響;涉及募集資金用途變更時的再次評估認證等內容。
四、如何讓綠色債券的
既然“綠色”屬性會增加發行人的第三方評估認證成本、募集資金管理信息披露工作要求,那么怎樣讓“綠色”屬性的價值體現出來呢?這不僅僅是綠色地方政府債券市場面臨的問題。我國綠色債券市場是典型的政策驅動型,市場自身的發展動力明顯不足,最主要的原因就是綠色債券的“綠色價值”難以體現。我們認為,綠色債券的“綠色”價值可以從收益率更高、違約風險更低、發行利率有優勢等方面體現,目前實踐經驗來看,并沒有足夠顯著的數據能支撐“綠色價值”的體現。這不僅影響發行人發行綠色債券的積極性,也降低投資端主動投資綠色債券的動力。除了在監管端,制定更多的針對綠色債券的專項優惠政策(如發行綠色債券的貼息、補貼政策和投資綠色債券的稅收減免優惠、降低風險權重等),我們認為在市場端,可以從以下幾點來助力“綠色價值”的體現。
首先,推動“綠色”在債券信用評級中的體現。《綠色債券信用評級規范(試行)》是此前在綠色金融改革創新試驗區試行的部分綠色金融標準之一,未來有望正式運用到評級機構的業務實踐中。目前國際三大評級機構均開發了各自的ESG(環境、社會、治理的總稱)評估以及將ESG因素納入信用風險分析的方法,國內評級機構也在嘗試研發相關方法。事實上,ESG因素可能是考察信用評級的先行指標,因為ESG因素的變化在一段時間后可能會反應到公司的業務狀況或財務狀況的變化中。未來,如果在對綠色債券的信用評級中將ESG因素納入分析體系,尤其是重點關注發行人的環保信用、項目的環境效益和環境風險后,相關風險有望逐步在綠色債券定價中得以反映,“綠色價值”將隨之得以體現。
其次,發展碳排放交易市場,完善碳定價,是“綠色價值”體現的基礎。歐盟碳市場自2005年啟動以來,目前已經進入穩定運行期,排放配額現貨結算價在12月初突破79歐元/噸,2021年以來碳價格持續上漲的原因主要是歐盟制定了更嚴格的減排目標,企業履約剛性強,市場碳配額供給持續減少,促使碳價上升。國內全國碳排放權交易于2021年7月16日開市,目前僅發電行業參與、交易產品僅碳排放配額、交易主體僅限發電企業,整體配額總量較寬裕,導致國內碳價目前處于地位,12月初為43元/噸左右。隨著全國碳市場交易機制不斷完善、碳減排目標控制趨于嚴格后逐步收緊配額總量,未來國內碳價有較大的上升空間。一旦國內形成穩定準確的碳市場定價,有助于致力于綠色發展的企業貨幣化環境效益,資本就會轉向這些企業,助力綠色債券“綠色價值”的體現。

注:文章為作者獨立觀點,不代表資產界立場。
題圖來自 Pexels,基于 CC0 協議
本文由“中證鵬元評級”投稿資產界,并經資產界編輯發布。版權歸原作者所有,未經授權,請勿轉載,謝謝!

中證鵬元評級 











