鐺煮山川,粟藏世界,有明月清風知此音。呵呵笑,笑釀成白酒,散盡黃金。
作者:黃博文
來源:地產黃老邪(ID:DCHLX1)
2020年下半年以來,房地產監管政策高頻次、大力度出臺,隨著三道紅線、兩道紅杠政策效應逐步兌現,加上熱點城市調控政策打補丁、按揭額度收緊、房企流動性危機加劇、購房者觀望等因素影響,2021年呈前高后低的發展態勢,下半年市場走低,供需雙方預期悲觀、市場成交出現劇烈波動。雖然第四季度政策釋放暖流,但政策的傳導仍需要時間,從政策出臺到真正發揮出作用,會有一到兩個季度的時間差,行業市場冰凍的狀態并未顯著趨緩。很顯然,房地產行業已經步入“良幣驅逐劣幣”的時代,特點體現為“低杠桿、低利潤、低增長、低容錯、高風險”,面對行業的劇烈波動,各梯隊房企紛紛發力降本增效,“降本增效”究竟怎么玩,黃老邪這篇文章帶你一探究竟。
1 標桿房企降本增效之道
下行的經濟環境下,多家頭部房企順勢開啟組織優化、設計優化、招采管控、數字化轉型之路。組織調整方面,或戰略系統升級、或業務管理優化、或加大向下授權,或調整人事任命與機制優化,以保障主業穩健經營,提升開發業務精細化管理,并實施人才高配;數字化轉型則是試圖嘗試顆粒度更細的管控,運用數字化技術去賦能業務,從而實現真正意義上的降本、提質、增效,在地產行業的“管理紅利”時代,粗放式的增長模式已成為過去,在復雜多變的外部環境挑戰下,數字化、精細化已成為企業發展共識,降本增效也成為了眾多房企的共同話題;設計優化方面的三大目標一直以來都是質量、成本、進度,對應的便是降本增效的內核;招采管控旨在降低成本、提高利潤,從而幫助房企占據新的優勢,構建效率、成本、質量三贏的供應鏈,未來房企競爭力的核心表現就是企業生態的競爭,體現在招采上就是供應商結構的競爭,關于設計優化及招采管控細節很多,博志成已經形成了一整套形之有效的優化方法論和工具包,為企業在全流程上進行成本優化,本文中將主要圍繞組織優化及數字化進行探討。

事實上,自2019年以來,涉及組織架構調整的知名房企接近20家,除萬科、碧桂園、保利等龍頭房企之外,還包含了旭輝、陽光城、中梁、融信、藍光、正榮、和昌等不同規模梯隊的企業。如碧桂園曾在2020年3月、5月、10月多次進行組織架構與人事的大調整,究其原因還是為了適應新環境、新的布局戰略、提高執行效率。組織架構調整的主要特征呈現為精總部、強腰部、瘦身、聚變、扁平化組織、布局區域深耕。
精總部:總部向平臺化靠攏,站位從原有的房開業務向集團性總部轉化,站位更高。如華潤置地在2021年的組織架構調整中首先重新進行了總部的定位:將“總部做專”變為“總部做精”,打造“專業+專家型”的總部。
強腰部:原有區域公司或者城市公司將承接總部原有的管理職能,也就是區域/城市公司做實。在此基礎之上,房企的組織管控層級也多有調整:減少組織管控的層級,提升速度和效率。最為典型是金茂的組織架構調整就設立了三級架構,實行兩級管控,錯位管理,同時清晰授權,精簡審批流程,提高管理效率。中國奧園也是從四級管控調整為三級管控,并布局向二級管控靠攏。
扁平化:縱向壓縮層級。例如部門內部扁平化來減少層級,直接從部門經理到專業經理到基本員工,有一些公司直接從部門總經理到員工,或者下面分一些臨時小組,通過扁平化來提高效率,壓縮管理費用。
從外部環境來看,市場環境整體下行,利潤空間不斷壓縮的情況下,傳統的區域裂變和全國布局的方式已經再難實現規模的增長;從企業內部看,房企融資渠道受阻,資源有限將倒逼房企壓縮成本,降低風險,爭取較大的利潤空間。2021年以來房開企業進行區域的聚變裂變的思路為:結合企業原有區位優勢進行區域深耕,并集中資源向深耕區域集聚。且從各大房企2021年組織調整的方向來看,其主要深耕區域分布在粵港澳大灣區、長江經濟帶、京津冀經濟帶和成渝經濟帶。其采取的方式或成立集團公司(如中梁),或統合區域小的項目公司形成大的區域公司進行管轄(如正榮);或將深耕區域的大型區域公司裂變成若干個區域公司進行精細化運營,各大房企區域深耕的思路十分統一。對于中小房企來說,深耕更是發展的必由之路。需要注意的是,并不是城市項目多、做的時間長就是深耕,深耕是對地方客戶訴求點、需求點、痛點有深入研究和把握,每年對各類敏感點做常態化的研究,根據研究成果倒推產品策劃、成本優化,進行產品迭代更新,在產品、服務、成本上取得競爭優勢,從而實現提質、降本、增效。
以上,多數房企趨同的動作中我們可以看到房企內部組織提升的輪廓:順應國家宏觀經濟發展,遵循行業發展規律,彈性優化組織、提升內部管理效能,積極擁抱行業新的發展模式。
自2015年我國提出“國家大數據戰略”以來,推進數字經濟發展和數字化轉型的政策不斷深化和落地。2017年以來,“數字經濟”連續被寫入政府工作報告,要求全面推進“互聯網+”,打造數字經濟新優勢,10月18日,中共中央政治局集體學習中強調:“要充分發揮海量數據和豐富應用場景優勢,促進數字技術與實體經濟深度融合,賦能傳統產業轉型升級,催生新產業新業態新模式,不斷做強做優做大我國數字經濟。”與此同時,習主席強調,“要加快新型基礎設施建設,加強戰略布局,加快建設高速泛在、天地一體、云網融合、智能敏捷、綠色低碳、安全可控的智能化綜合性數字信息基礎設施,打通經濟社會發展的信息‘大動脈’。”至此,加快數字化發展已成為國策,企業組織更需要走上數字化之路,否則將逐步喪失競爭力直至被時代和行業所拋棄。
房地產行業已經步入“良幣驅逐劣幣”的時代,房企迫切希望通過戰略轉型來解決面臨的痛點與困境,從追求速度和高杠桿轉移到實施更精細化的經營,進而做到“降本增效”,這就離不開數字化對業務全流程的支持與賦能,從研策拿地、規劃設計、采購、建造、營銷、運營、成本和風控等環節提升各職能效力和協同效用,實現智能決策、成本優化、效率提升、促進增收等價值。另外,通過推進數字化轉型,還可以助力房企探尋新的業務方向和可能的第二增長曲線,數字化賦能正在幫助部分房企實現高質量發展。
據克而瑞調研顯示,2019到2021的三年間,TOP50房企在數字化轉型方面投入資源與收效都顯著增加。其中,已健全數字化基建(數據庫、云服務和物聯網等數字化轉型基礎設施)整體建設的TOP50房企已接近 90%,且呈逐年上升態勢,內部基礎信息化系統完成比例更是達到了100%。

對于現代企業而言,數字化轉型早已不是“選答題”,而是關乎生存和長遠發展的“必答題”。頭部房企作為中國經濟生態的中堅力量之一,紛紛將數字化轉型提升到了企業發展的戰略層面加以分析與研究,并全面落實到了企業的日常工作之中,隨著地產企業數字化轉型建設的不斷深入,未來會出現更多數字化、智能化的應用幫助企業優化組織管理和業務流程管理,提升客戶服務品質,實現產業升級和價值鏈重構,最終推動地產行業由企業數字化向產業數字化方向不斷提升。
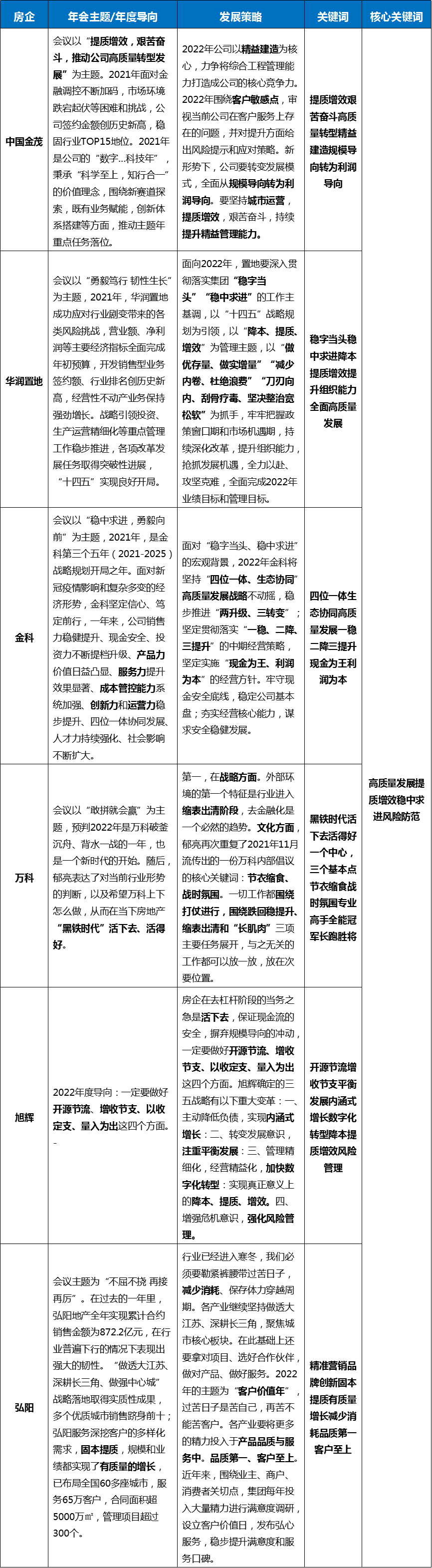
2 典型房企2022年會導向中關于降本增效的表述

通過對已經釋放信息的優秀大中型房企、G50會員企業、其他中小型房企年會主題的跟蹤和分析,可以明確看出行業深度調整下各房企的經營對策調整共識——基本圍繞“穩”,著手降本提質增效、高質量發展、促進科技數字轉型,強化產品、服務和組織能力的提升、強調控制風險的思路展開2022年的經營對策。
其中,頭部優秀房企更加注重精益管理意識、全周期競爭能力、科技賦能提效、風控意識以及長期主義精神,中小型房企更加注重產品力、服務力、銷售力的提升以及區域深耕的能力。對于組織和團隊的精簡提效,大中小房企基本達成了共識。總而言之,利潤導向、主動求變、艱苦奮斗、開源節流、降本增效,成為了2022年房企的默契選擇。
3 提質降本增效的八種策略
從狹義的角度,站在單項目和公司的經營視角,通過控制品質、成本、售價三種變量,共可組合成八種策略,黃老邪將逐一為大家拆解八種策略的優劣勢、并分析每種策略提質降本增效的重點。
該種策略適合專業能力偏低、擅長價格戰的企業,企業中個別現金流型剛需項目可以采用,特殊情況下可以在某一個城市均使用這種策略,但不適合全公司普遍借用這種策略(高質量增長使得人們對居住的品質要求拉高,自身企業品質過低的情況下銷售端會出問題,不符合人們消費的大趨勢,短期經營可以,長期來看需要加強研發,抓住客戶敏感點,在同成本下提升品質。
雖然現金流回籠快,但利潤有限,屬于錯誤策略,出現此情況,是致命的能力問題,該類企業應大力度進行成本優化,嚴控結構成本和功能性成本,亦或提高品質,同時價格從低調為中。
該策略被認為是最佳策略,典型的降本降費,提質增效的模式,但是對能力要求非常高,包括投資、營銷、成本優化、集中采購結構優化、產品優化定位、收購兼并結構的設計、對供應商的控制能力、引導能力等。如果企業能力不夠便需要重新權衡品質、成本、價格三者的關系。
適用于高端項目,提質降本增效重點在于進一步做成本優化,提升盈利能力;在消費能力強的城市,可以將品質做到極致,打造品牌創造溢價;在價格敏感型城市可以降低成本和產品配置,匹配客戶定位,增強盈利能力和流速
4 從東投地產說起 博志成降本增效之道
江西東投地產是G50董事長俱樂部的副會長單位,是博志成的長期合作伙伴,09年進入地產領域, 13年提出了教育地產模式,16年博志成幫助東投進行戰略規劃、戰略研討,定下“三年百億,五年百強”目標,最終東投兩年半就進入百億,第四年就進入了百強,21年陳東旭董事長當選為江西房地產協會的會長單位,今年提出高質量發展,1月份,東投地產居安思危、主動求變,開始提出提質降本增效變革,并委托博志設計了降本增效的方案,這次任務的準確描述應該是“提質、降本、增效”,目的是提質和增效,而降本只是過程中得到的結果之一。1個月左右的時間,博志成與東投團隊一起設計了整體方案。內容涉及了商業模式升級、產品服務提升、投資方向優化、成本控制機制優化、管控模式調整、核心職能強化、崗位核心價值調整、人才標準轉變、營銷模式變革、薪酬激勵機制變革等等,這些內容實際上是進行了全面的業務邏輯、組織邏輯的重構,正在進行逐一落地。
可以預見,行業這一輪“提質降本增效”運動之后,也將完成良幣驅逐劣幣的過程,行業的質量競爭、能力競爭將進入一個新的級別。在這一輪運動中掉隊的房企將失去未來競爭力。需要注意的是,提質降本增效是一項系統的工程,但在推動這項工程的過程中,不同類型的房企仍要有不同的側重點,需要根據企業規模、類型、內部環境進行系統的分析來制定行動計劃。大型房企更多是把握投資的布局、提升投資品質、優化投融產銷節奏節奏,在戰略層面進行變革,結合組織架構和管控模式優化來完成落地。中型房企更多是區域深耕型房企,更多需要從區域客戶研究、產品服務提升、成本控制、營銷渠道建設等方面入手,強化在區域市場的競爭力,打造深耕區域的防火墻。同時抓住機會在組織和人才上進行升級。小型房企項目數量較少,需要更關注的是從單項目的產品優化、降本增利,同時對所在區域的市場研究和客戶研究需要更加深入,把握結構性機會。
博志成基于長期的研究和落地實踐,總結了一系列的提質降本增效的思路和方法,并且具備一套完善的方法論和工具進行深入優化和落地,希望可以更多的幫助到有為房企董事長以及核心高管團隊。
注:文章為作者獨立觀點,不代表資產界立場。
題圖來自 Pexels,基于 CC0 協議
本文由“地產黃老邪”投稿資產界,并經資產界編輯發布。版權歸原作者所有,未經授權,請勿轉載,謝謝!

地產黃老邪 











