鐺煮山川,粟藏世界,有明月清風知此音。呵呵笑,笑釀成白酒,散盡黃金。
作者:rating狗
來源:YY評級(ID:YYRating)
摘要
湖南城投如何看,規避還是挖掘?
資產荒的背景中,欠配行情下市場將目標都錨定了東部的下沉和中西部的挖掘之中,那么湖南又如何?市場多與空的交雜之下,我們希冀于通過存量、成交、化債和市場認可等變量觀察2022的湖南走向何地?
存量而言,長株潭和環洞庭湖區域存量高,湘西存量規模小;結構方面,協會產品、公司債、企業債占比分別是48%、33%和17%;多數地級市存量債多為協會產品,湘西州、邵陽、郴州企業債量稍高。期限而言,期限存量而言,相關債券到期(含行權)均集中于3年內。其中一年內到期壓力最高的區域為湘潭(占比77.13%)、婁底(57%)、益陽(55%)。
折價方面,折價主體主要位于湘潭、株洲、郴州、懷化、張家界、益陽、岳陽和衡陽等區域與,其中湘潭、懷化、株洲及郴州折價主體較多。
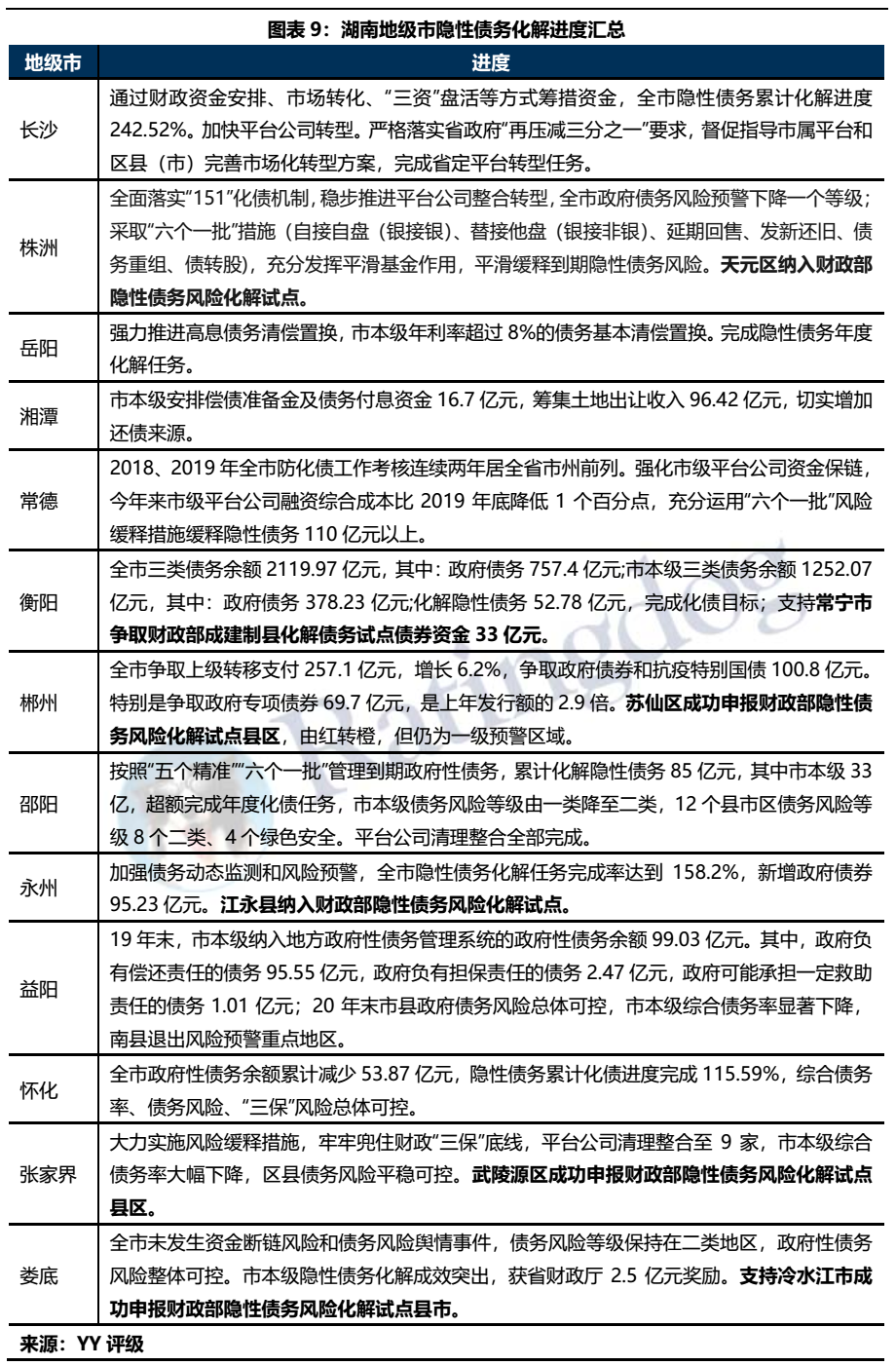
債務管控方面,四層債務(政府債務、隱性債務、關注類債務和經營性債務)體系下,嚴控前三類,但模糊界限之下,整體債務規模增長依舊,占財稅和經濟體量比重依舊較高。化債方面,18年開啟平臺整合之下,有一定邊際改善,同時建制縣試點債務化解對于尾部風險的一定緩釋,化債有一定成果,市場認可亦有一定改善。
因此,從投資的視角而言,發展預期的邏輯支撐湖南在城投債市場的一席之地,也具備了挖掘的價值。
就具體的方式而言,擇優區域——以發展區位強的地區與較高層級的主體為主,區縣級核心聚焦于省會下轄區縣;此外,下沉方式中采用本地“省擔+”的方式,選擇債務合規性強、可持續經營屬性的主體進行投資。
圖表速覽

















注:文章為作者獨立觀點,不代表資產界立場。
題圖來自 Pexels,基于 CC0 協議
本文由“YY評級”投稿資產界,并經資產界編輯發布。版權歸原作者所有,未經授權,請勿轉載,謝謝!

YY評級 











