最及時的信用債違約訊息,最犀利的債務危機剖析
作者:毛小柒
來源:濤動宏觀(ID:jinrongjianghu123123)
本文聚焦商業銀行、信托公司、消費金融公司、保險機構、證券公司、期貨公司、企業集團財務公司、非銀行支付機構等各類金融機構的監管評級體系。
一、金融機構監管評級整體框架
(一)對監管機構而言,監管評級有助于其實施分類監管、有效監管和差異化監管,而通常所指的問題金融機構、高風險金融機構等概念均源于監管評級。
(二)對金融機構而言,通過監管評級更能明晰政策導向,推動自身發展更為穩健。特別是,監管評級往往還會涉及到金融機構的業務拓展廣度和深度,畢竟監管評級結果通常會與各金融機構市場準入、業務資質、創新試點等掛鉤。
(三)一般情況下,監管部門負責相應的監管評級審定工作,行業協會則主要負責行業評級(結果通常會對外公開)。當然二者有時也會共用一套體系。
目前我們搜集了適用于銀行來金融機構的監管評級與行業評級以及適用于保險業、信托業、消費金融公司、企業集團財務公司以及非銀行支付機構的監管評級體系,同時還包括證券業、期貨業的監管評級體系。

二、銀保監會監管體系下的金融機構
(一)商業銀行
1、監管評級:依據《商業銀行監管評級辦法》
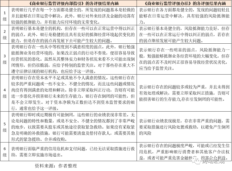
(1)經過長達一年的修訂,2021年9月22日銀保監會正式發布了《商業銀行監管評級辦法》(銀保監發〔2021〕39號),取代了2005年12月30日的《商業銀行監管評級內部指引(試行)》(銀監發(2005)88)以及2014年發布的《商業銀行監管評級內部指引》(銀監發〔2014〕32號),成為銀行業金融機構,特別是商業銀行監管評級的指導性文件。
(2)商業銀行監管評級充分借鑒了國際通用的“CAMELS+” 評級體系(即Capital adequacy、Asset quality、Management quality、Earnings、Liquidity、Sensitivity to market risk等六個英文單詞的首字母拼組),不過39號文在借鑒“CAMELS+”體系的基礎上,新增了數據治理維度和機構差異化要素維度,并對相應維度的權重進行了調整。其中,39號文將盈利狀況和流動性風險維度的權重分別下調5個百分點至5%和15%,保持資本充足、資產質量、公司治理與管理質量、市場風險、信息科技風險等五個維度的權重不變。


(3)監管評級結果衡量著商業銀行的經營狀況、風險管理能力和風險程度,評級越高,表明風險越大,需要越高程度的監管關注。其中,評級為3級(含)以上的銀行業金融機構表明存在風險。
第一,只有評級結果為1級的銀行,才可以豁免相應的監管;
第二,整體上看,評級為1-2級的銀行整體上算是比較好的;
第三,評級為5級和6級的銀行均為高風險機構。

(4)在確定初步級別和檔次的基礎上,監管機構有權進行相應調整,即監管機構在五種情形下有一定的自由裁量權(具體如下表)。這里面值得關注的是,對于風險化解明顯不力、重要監管政策和要求落實不到位的機構,監管評級不高于最近一次監管評級結果。
(5)監管機構可根據評級結果的差異,采取不同的監管舉措,一般根據評級檔次的高低,按照監管投入逐步加大的原則,適當提高監管力度。目前來看,只有評級結果為1級的銀行,才可以豁免相應監管。
(6)監管評級結果原則上僅供監管機構內部使用,且不得將監管評級結果向無關人員提供,不得出于廣告、宣傳、營銷等商業目的或其他考慮對外披露。

2、行業評級:始于2015年的陀螺評價體系(僅適用于商業銀行)
監管評級之外,始于2015年的陀螺評價體系這里也略微提及一下。2013年中國銀行業協會成立課題組進行研究,并于2015年正式推出“陀螺”(GYROSCOPE)評價體系,從公司治理能力(Governance)、收益可持續能力(Yield sustainability)、風險管控能力(Risk control)、運營管理能力(Operational management)、服務能力(Service quality)、競爭能力(Competitiveness)、體系智能化能力(Organizational intellectualization)、員工知會能力(Personnel competence)、股本補充能力(Equity funding)等九個維度32項指標入手,對全國性銀行與地方性銀行進行綜合評價。不過這幾年,陀螺評價體系的影響力和受到的關注度有下降的趨勢。



(二)信托公司
1、監管評級:依據《監管評級辦法》和《監管評級評分操作表》
(1)2008年銀監會發布《信托公司監管評級與分類監管指引》,隨后分別于2010年4月和2014年8月進行過修訂。不過,關于信托公司的監管評級最終還是依據2016年12月原銀監會下發的《信托公司監管評級辦法》,該評級體系主要基于資本要求、資產質量、風險治理、盈利能力、跨業紀律、從屬關系、投資者關系以及外部評價等方面進行評判,而涉及的評級指標主要包括定量和定性兩部分(權重占各占50%、滿分為100).
第一,定量指標部分主要包括兩部分,即信托業協會的行業評級(即CRIS體系、占比40%)以及監管定量指標(占比10%),監管評級周期為1月1日至12月31日。其中,行業評級4月份完成,監管評級6月份完成。
第二,信托業協會、中國信托業保障基金、中國信托登記應當于每年4月底前將各自負責的信托公司外部定性評價結果報送銀保監會,銀保監會審核后統一下發各銀監局。
第三,信托公司的監管評級主要分為創新類、發展類和成長類三個大類,并進一步按照A、B、C分為六檔,通常情況下只有評級結果在B-及以上的信托公司才能稱之為良好。
第四,監管評級結果直接關系到信托公司可從事的業務類型,評級結果為成長類的信托公司業務范圍最窄,發展類與創新類信托公司業務范圍逐步擴大。
(2)2021年6月,監管部門下發了最新版的《信托公司監管評級評分操作表》,相較于2020年版本,進一步明確了監管政策導向在監管評級中的作用。其中,最新的評價要素調細項有23項調整了指標及分值(包括4個新增加分項、其余均與扣分項相關)(以下內容根據網絡公開信息整理)。
第一,新增最高可扣4分的扣分項均在“監管政策落實情況”的子項中,主要與“兩壓一降”有關。
第二,新增可扣2-4分的細項主要包括未落實房地產信托業務規模管控要求,或變相突破房地產信托監管要求;風險排查結果不真實或排查出的風險項目未及時納入臺賬管理;監管年度內新發生金融同業通道業務;未完成金融同業通道業務壓降計劃,或虛假“壓降”金融同業通道業務;未完成融資類信托業務壓降計劃,或虛假“壓降”融資類信托業務;評價期內新設立或變相設立非標資金池,或者未推進存量非標資金池清理工作。
第三,最高可扣3分的細項主要波及信托公司關聯交易情況,具體為“信托公司未按監管要求履行股權事務管理職責,未建立完善的股權管理制度,或未及時履行股權信息登記和信息披露職責等”。
第四,最高可扣2分的細項主要包括信托業務涉嫌虛構底層資產,如應收賬款不真實、供應鏈信托業務底層資產虛假等;與第三方機構(如互聯網公司)合作開展個人貸款等業務時將核心風控環節外包,或為無放貸業務資質的機構提供資金發放貸款;未按監管要求完成風險資產處置目標;信托公司股東存在入股目的不端正、入股資金來源違法違規等不符合監管要求的情形;主要股東未按監管要求向公司或監管部門履行報告或告知義務。
第五,新增的4個加分細項也和監管政策導向有關,具體為做好金融支持復工復產和復市復業工作,加大對受疫情影響較大地區和行業的信托支持力度;多元化開展綠色信托業務;加大對脫貧攻堅或“三農”領域的支持力度;加強知識產權保護,服務科技創新發展。


2、行業評級:中國信托業協會發布的“短劍”CRIS體系
(1)中國信托業協會于2015年4月正式啟動《信托公司行業評級指引(試行)》及配套文件起草工作, 2016年試行推動形成所謂的“短劍”(CRIS)體系,該體系涵蓋四大板塊、11個指標,具體包括資本實力板塊(Capital Strength)、風險管理能力板塊(Risk Management)、增值能力板塊(Incremental Value)、社會責任板塊(Social Responsibility)。
(2)短劍行業評分評價的分值為100分,綜合評級分數由各項評級分數加總產生。根據行業評級結果,將信托公司劃分為A(85(含)-100分)、B(70(含)-85分)、C(70分以下)三級。
(3)根據基礎值和目標值確定分值區間,基礎值代表行業的達標水平或監管下限設置為0分,目標值代表行業的領先水平(即滿分),位于基礎值和目標值之間按線性方法取值。
(三)保險機構:依據原保監會印發的《保險公司經營評價指標體系(試行)》
評級依據主要為2015年8月7日保監會印發的《保險公司經營評價指標體系(試行)》(保監發(2015)80號),但具體由中國保險行業協會負責評價工作。
1、評價結果采用10分指標,且評價結果對外公開。其中,評價結果為A類和B類的保險公司表明經營比較正常,C類和D類表明不太正常。

2、評價指標由定量指標組成,不包括定性指標,主要基于速度規模、效益質量和社會貢獻三大類指標完成,其中壽險公司14個評價指標(分支機構13個)、產險公司12個評價指標(分支機構10個)。





(四)消費金融公司:依據《消費金融公司監管評級辦法(試行)》
2020年12月30日,銀保監會發布《消費金融公司監管評級辦法(試行)》,明確了消費金融公司的監管評級框架。
1、評級要素主要包括公司治理與內控(28%)、資本管理(12%)、風險管理(35%)、專業服務質量(15%)、信息科技管理(10%)等五類。可以看出,公司治理與內控、風險管理的權重最高,合計達到63%。
2、消費金融公司的監管評級得分滿分為100分,具體分為五個等級。其中,2級和3級又進一步可分為A和B兩個檔次,而數值越大,表示機構風險或問題越大,需要監管關注的程度越高。
3、除1級消費金融公司外,其余評級的消費金融公司均需要面臨監管關注,且監管力度逐步增大,其中2級、3級與4級的消費金融公司分別需要每三年、每兩年以及每年至少開展一次現場檢查。

(五)企業集團財務公司
企業集團財務公司的監管評級主要依據2007年11月10日銀監會發布的《企業集團財務公司風險評價和分類監管指引》(銀監發〔2007〕81號)。同時2015年5月31日企業集團財務公司本身也有一個行業評級,其主要依據是中國財務公司協會發布的《企業集團財務公司行業評級辦法(試行)》。
這里我們討論企業集團財務公司的監管評級,監管評級主要基于管理狀況、經營狀況和所屬集團影響度等三個維度。

三、證監會監管體系下的金融體系:券商與期貨公司框架基本一致
(一)證券公司:《分類監管規定》和《風險管理能力評價指標與標準》
1、證監會對證券公司的分類評價自2010年每年進行1次(評價期為上年5月1日至本年4月30日),基準分為100分,根據各指標的表現情況給予相應加分或減分,確定最終得分,評價結果從高到低分為A(含AAA至A三個級別)、B(含BBB至B三個級別)、C(含CCC至C三個級別)、D、E等五大類共11個級別(評價結果于每年的7月-8月對外公開)。

2、證監會主要根據2020年7月10日發布的《證券公司分類監管規定》(證監會公告〔2020〕42號)進行評價。這一文件最早于2009年5月26日發布,并分別于2010年5月14日、2017年7月6日以及2020年7月10日三次修訂。證券公司的分類評價標準以風險管理能力為基礎,主要依據《證券公司風險管理能力評價指標與標準》。可以說證券公司的分類評價體系是證監會體系下各機構評價的主要基準,諸如期貨公司等其它金融機構的評價體系亦主要參考證券公司。
3、證券公司分類結果將作為證券公司申請增加業務種類、新設營業網點、發行上市等事項的審慎性條件,并將作為確定新業務、新產品試點范圍和推廣順序的依據,因此對于券商本身而言極其重要。同時不同級別的證券公司繳納證券投資者保護基金的比例也有所不同。對評判公司的評價主要分為風險管理能力、市場競爭力和持續合規狀況等三大維度。而從評價結果來看,具體如下,
(1)D類和E類評判公司風險最大,C類中性
(2)被依法采取責令停業整頓、指定其他機構托管、接管、行政重組等風險處置措施的證券公司評分為0分,定為E類公司。同時評分低于60分的證券公司為D類證券公司。
(3)證券公司存在挪用客戶資產、違規委托理財、財務信息虛假、惡意規避監管或股東虛假出資、抽逃出資等違法違規行為的,將分類結果下調3個級別;情節嚴重的,將分類結果直接認定為D類。
(4)未在規定日期之前上報自評結果的,將公司類別下調1個級別;未在確定分類結果期限之前上報自評結果的,直接認定為D類。
(5)證券公司分類結果將作為證券公司申請增加業務種類、新設營業網點、發行上市等事項的審慎性條件,并將作為確定新業務、新產品試點范圍和推廣順序的依據。同時不同級別的證券公司繳納證券投資者保護基金的比例也有所不同。
4、風險管理能力是證券公司評價體系的基礎,主要包括資本充足、公司治理與合規管理、全面風險管理、信息系統安全、客戶權益保護、信息披露等方面。


(二)期貨公司:《分類監管規定》和《風險管理能力評價指標與標準》
1、期貨公司和證券公司的分類評價體系比較類似。對期貨公司的分類評價每年進行1次(評價期為上年5月1日至本年4月30日),基準分為100分,根據各指標的表現情況給予相應加分或減分,確定最終得分。評價結果分為A(含AAA至A三個級別)、B(含BBB至B三個級別)、C(含CCC至C三個級別)、D、E等五大類共11個級別(評價結果對外公開)。
2、證監會主要根據2019年2月15日修訂的《期貨公司分類監管規定》(證監會(2019)第5號公告),對期貨公司進行評級,事實上這一文件最早于2011年4月12日公布。同時,期貨公司的評價標準仍以風險管理與控制能力為基礎,主要依據《期貨公司風險管理能力評價指標與標準》。
3、對期貨公司的評價指標體系主要包括風險管理能力、服務實體經濟能力、市場競爭力和持續合規狀況等四大維度。

4、從內涵來看,評價結果為D類和E類的期貨公司風險較大,前者有潛在風險,后者潛在風險已變為現實風險。而A類、B類的期貨公司較高,C類期貨公司有演變為D類期貨公司的可能性。
(1)加權調整后日均客戶權益總額排名行業中位數以下的,不得評為A類。
(2)期貨公司存在以下行為的,市場競爭力維度不予加分,且將公司類別下調3個級別;情節嚴重的,評為D類:
第一,股東虛假出資為抽逃出資;
第二,超范圍經營;
第三,占用、挪用客戶資產;
第四,資產管理業務嚴重違規,引發重大風險或造成惡劣影響;
第五,風險管理子公司違法違規經營,引發重大風險或造成惡劣影響;
第六,參與或為期貨配資等非法期貨活動提供便利;
第七,惡意規避監管,包括向監管部門報送虛假材料、不配合現場檢查或調查、隱藏違規事實等。
(3)未在規定日期之前上報自評,將公司類別下調1個級別;未在確定分類結果期限之前上報自評結果的,直接評為D類。
5、風險管理能力是期貨公司四大維度的引領部分,包括公司治理、內部控制、資本管理、業務管理、客戶管理、信息技術管理等6類評價指標.


四、央行監管體系下的非銀行支付機構評級
對非銀行支付機構的評價主要依據2016年4月央行下發的《非銀行支付機構分類評級管理辦法》以及2017年7月中國銀聯業務管理委員會發布的《銀聯網絡非銀行支付機構業務評價辦法》(銀聯業管委(2017)6號)。
(一)《非銀行支付機構分類評級管理辦法》
1、分類評級指標包括監管指標和自律管理指標,其中監管指標包括客戶備付金管理、合規與風險防控、客戶權益保護、系統安全性、反洗錢措施、持續發展能力6項,而自律管理指標由中國支付清算協會制定并上報央行。
2、央行根據支付機構的評價計分及相關特殊情況將支付機構分為A(從A至AAA)、B(從B至BBB)、C(從C至CCC)、D、E共5類11級。
3、央行根據分類評級結果,采取一些政策支持或實施監管懲罰:
(1)確定其支付賬戶的功能、限額和實名制核驗手段等管理要求。
(2)作為核準其增加支付業務類型或覆蓋范圍、拓寬客戶備付金存放形式、續展《支付業務許可證》的依據。
(3)作為是否為其申請上市(含IPO、掛牌公開轉讓等)等事項出具意見、批復主要出資人變更等重要事項的參考。
(4)核定風險準備金計提比例,調整客戶備付金與資本實力的比例,確定備付金銀行集中存放比例。
(5)確定新業務(產品)的試點范圍、推廣進度。

(二)《銀聯網絡非銀行支付機構業務評價辦法》
1、根據評價得分,將支付機構分為Ⅰ、Ⅱ、Ⅲ、Ⅳ、Ⅴ共五級,并根據評價結果對支付機構進行差異化、針對性的監管。
2、中國銀聯總分公司將根據支付機構評價結果從市場合作、創新產品開放、風險防控、數據服務等方面為不同類別的支付機構提供差異化的服務和支付。

五、關注另外三類監管評級體系
(一)始于2017年的央行金融機構評級(適用于所有銀行業金融機構)
1、央行自2017年開始對所有銀行業金融機構進行評級,2018年開始按季度進行評級、每年度至少開展一次現場評級,并根據評級結果識別各類金融機構的風險隱患程度。具體來看,評級結果分為11級,分別為1-10級和D級,級別越高表示機構的風險越大。評級結果1-5級為“綠區”、評級結構6-7級為“黃區”、評級結果8-D級為“紅區”。“綠區”和“黃區”機構可視為在安全邊界內。
2、評級結果為8級(含)以上的金融機構為高風險機構,在金融政策支持、業務準入、再貸款授信等方面采取更為嚴格的約束措施。央行會定期向地方政府發送風險提示函,同時向相關監管部門通報高風險機構情況。
根據《中國金融穩定報告2021》披露的信息來看,
(1)大型銀行、外資銀行、民營銀行的評級結果較好,無高風險機構。
(2)130家參評的城商行中,10%(即13家)為高風險機構。
(3)122家村鎮銀行為高風險機構,271家農村金融機構(含農商行、農合行和農信社)為高風險金融機構。
(4)從區域分布來看,浙江、福建、江西、上海等地區轄內無高風險機構,遼寧、甘肅、內蒙古、河南、山西、吉林、黑龍江等地區高風險機構數量較多。
3、央行向評級對象“一對一”通報評級結果、主要的風險和問題,約談高管、下發風險提示函和評級意見書、提出整改建議,并對癥提出諸如補充資本、壓降不良資產、控制資產增長、降低杠桿率、限制重大授信和交易、限制股東分紅、更換經營管理層、完善公司治理和內部控制等要求。

(二)近期發布的《商業銀行監管評級辦法》基本適用所有銀行業金融機構
2021年9月22日,銀保監會發布《商業銀行監管評級辦法》的適用范圍其實比較廣,基本囊括了所有銀行業金融機構(除政策性銀行外)。具體看,
1、《商業銀行監管評級辦法》明確經銀保監會批準設立的其他銀行業金融機構的監管評級,參照本辦法執行。而銀保監會批準的銀行業金融機構具體包括信托、保險、金融資產管理公司、金融資產投資公司、理財公司、消費金融公司、汽車金融公司、金融租賃公司等。
2、針對經銀保監會批準設立的其他銀行業金融機構出臺的專項監管評級規則,在評級框架、時間和流程上應與本辦法相關規定保持一致。
3、適用于開業滿一個會計年度以上的商業銀行、農合行、農信社以及村鎮銀行。其中,商業銀行具體指境內設立的中資商業銀行、外商獨資銀行以及中外合資銀行,但不包括開發性銀行(國開行)和政策性銀行(口行和農發行)。
(三)針對銀行保險機構公司治理層面的評估(銀保監會主導)
1、對銀行保險機構公司治理的監管評估主要依據2019年11月29日銀保監會發布的《銀行保險機構公司治理監管評估辦法(試行)》(銀保監發〔2019〕43號),該評級主要針對全國性銀行、城商行、民營銀行、農商行、外資銀行、保險集團(控股)公司、保險公司、相互保險社及自保公司,評估內容主要包括黨的領導、股東治理、董事會治理、監事會和高管層治理、風險內控、關聯交易治理、市場約束、其他利益相關者治理等方面。
2、對銀行保險公司治理的評估主要有合規性、有效性和重大事項調降評價等三大維度。監管評估流程則包括機構自評、監管評估、結果反饋、督促整改等環節,其中監管評估采取非現場評估和現場評估相結合的方式。每一年度現場評估比例原則上不低于同一類型機構的30%。
3、對銀行保險機構的公司治理評估可以分為五級,其中C級、D級和E級存在一定風險隱患。
4、2021年1月20日,銀保監會發布了《2020年銀行保險機構公司治理監管評估結果總體情況》,波及評估機構共計1792家(商業銀行1605家、保險機構187家)。從評級結果來看,A級1家、B級374家(占比為20.87%)、C級為1026家(占比為57.25%)、D級為209家(占比為11.66%)以及E級(差)為182家(占比為10.16%)。


注:文章為作者獨立觀點,不代表資產界立場。
題圖來自 Pexels,基于 CC0 協議
本文由“任博宏觀倫道”投稿資產界,并經資產界編輯發布。版權歸原作者所有,未經授權,請勿轉載,謝謝!

任博宏觀倫道 











