最及時的信用債違約訊息,最犀利的債務危機剖析
作者:李坤澤
來源:睿博恩重生筆記

市場用腳投票的背后,是一個更深層的追問:一家年營收超百億的LED芯片龍頭,何以在實控人早已“退居幕后”的情況下,仍然被個人風險一擊即潰?
1事件回顧:一紙公告引發的“信任危機”
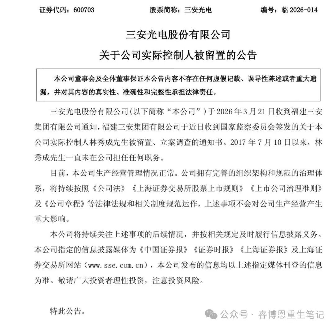
三安光電的公告寫得很“標準”:林秀成自2017年7月起未在公司擔任任何職務,公司生產經營正常,擁有完善的組織架構和規范的治理體系,上述事項不會對公司生產經營產生重大影響。但市場并不買賬。3月23日開盤即跌停,截至當日收盤,股價報14.89元/股,市值742.9億元。此后股價持續下探,至3月26日收盤報12.91元/股,較事件前累計跌幅超20%。為什么一家“治理完善”的公司,會在實控人被調查時遭遇如此劇烈的沖擊?答案藏在兩個細節里。
第一個細節:被調查的是“國家監察委員會”
與A股常見的“地方監委留置”不同,此次對林秀成采取留置措施的是國家監察委員會。有法律人士指出,這一執行機構的特殊性,通常意味著案件可能涉及公職人員或國家戰略資源的流轉。市場對此的解讀遠超個人行為范疇,普遍視其為對公司過往發展模式的嚴峻審視。
第二個細節:林秀成的“退而不休”
盡管林秀成自2017年起不再擔任上市公司任何職務,但他仍是三安光電的實際控制人,通過三安集團及下屬公司間接控制公司近30%股權。董事長林志強是林秀成的長子,副董事長林科闖是其女婿,董事林志東是其小兒子。家族成員仍牢牢掌控著公司的核心決策權。
2補貼依賴癥:110億“輸血”背后的模式之困
比實控人風險更值得關注的,是三安光電的經營模式本身。公開數據顯示,三安光電自上市以來累計獲得政府補貼超過110億元。部分年份補貼金額甚至遠超凈利潤——2011年補貼18.3億元,是當年凈利潤的兩倍;2024年凈利潤僅2.5億元,同期收到的補貼卻高達8.2億元。這種“補貼依賴癥”并非偶然。三安光電的擴張路徑,高度依賴地方政府深度背書與高額財政補貼。據媒體報道,該公司曾在多個省份落地半導體產業園項目,單省補貼總額超20億元,2020年某地160億元項目獲補貼近10億元。
然而,補貼的“水管”正在擰緊。2025年前三季度,三安光電收到的政府補助為4.6億元,較上年同期的6.57億元減少近2億元。與此同時,公司預計2025年全年歸母凈利潤虧損2億元至3億元,這是其2008年借殼上市以來首次年度虧損。更值得警惕的是扣非凈利潤——2022年至2024年已連續三年為負,2025年預計虧損7.5億元至8.5億元。這意味著,如果剔除政府補貼,這家“LED芯片龍頭”的主營業務已持續失血多年。
3合規觀察:實控人風險與公司治理的“防火墻”為何失效?
三安光電并非沒有“防火墻”設計。公告中強調的“林秀成自2017年起未在公司任職”,在形式上確實構成了職務隔離。但市場的不信任恰恰說明:職務隔離不等于風險隔離。真正的問題是:
第一,股權與控制權高度集中。 林秀成家族通過多層持股,仍牢牢掌握著三安光電的實際控制權。只要這個控制權結構不變,實控人的個人風險就會通過股權、聲譽、債務等路徑傳導至上市公司。
第二,家族式治理結構的天然缺陷。 董事長林志強、副董事長林科闖、董事林志東構成的核心管理團隊,本質上仍是家族治理。這種結構在決策效率上或有優勢,但在獨立性、制衡與透明度方面存在天然短板。
第三,金融機構的風險預警機制被觸發。 林秀成家族持有的上市公司股份質押率高達53.14%,其中未來一年內到期的質押股份對應融資余額達36.43億元。在股價持續承壓的背景下,這些質押盤面臨平倉風險,而實控人缺位期間難以正常簽署增補質押或展期協議,進一步加劇了控制權穩定性風險。
4睿博恩思考:合規是最好的“紓困”
三安光電事件,給我們留下了幾個值得反復咀嚼的教訓:
第一,合規是企業的生命線,沒有“退居幕后”就能免責這回事。
很多民營企業家認為,只要不擔任上市公司職務,個人行為就不會影響企業。但市場用腳投票證明:只要股權還在、控制權還在,個人風險就會傳導。上市公司治理的核心,不是“誰當董事長”,而是“誰來制衡”。
第二,政府補貼不是護城河,核心競爭力才是。
三安光電的困境,部分源于對補貼的過度依賴。當補貼退坡,真實經營能力就暴露無遺。真正能穿越周期的企業,靠的不是“政策紅利”,而是技術壁壘、市場地位、客戶粘性——那些不需要“審批”就能產生現金流的硬實力。
第三,紓困的本質不是“給錢續命”,而是“修復治理”。
很多民企紓困的誤區在于“輸血不造血”。真正有效的紓困,是從根源上修復企業的治理缺陷:幫助建立實控人行為負面清單、推動股權結構優化、引入戰略投資者分散風險。這些工作,遠比“湊一筆錢還債”更難,但也更值得做。
第四,最好的紓困,是“事前合規”。
三安光電的案例再次證明:最好的紓困,從來不是事后救火,而是事前合規。當企業建立起完善的治理體系、規范的關聯交易制度、透明的信息披露機制時,很多風險在爆發之前就已經被化解了。
5寫給企業家與投資者
三安光電事件不是孤例。據統計,2024年全年共有51名上市公司實控人或董監高被實施留置,數量達到歷史之最,遠超2023年的28家。2026年以來,已有天元智能、東材科技、毅昌科技、高盟新材、捷榮技術、恒立液壓、速達股份等多家公司實控人被留置。這一現象的背后,是資本市場“強監管、零容忍”新周期的到來。監管重點正從“罰公司”轉向“懲個人”,對實控人、董監高等“關鍵少數”的問責力度持續加大。對企業家而言,這是警鐘:敬畏合規,就是敬畏企業生命。對投資者而言,這是提醒:關注治理結構、警惕補貼依賴、分散投資風險。
在睿博恩13年的紓困實踐中,我們始終堅信:合規是底線,治理是基礎,產業是核心。只有守住底線、夯實基礎、聚焦核心,民營企業才能行穩致遠,真正實現“重生”。
三安光電的故事還在繼續。林秀成被調查的原因尚未披露,公司能否渡過難關仍是未知數。但有一點可以確定:那些真正能穿越周期的企業,一定是在合規和治理上下了真功夫的企業。
(本文數據截至2026年3月,均來源于公司公告及公開信息,不構成任何投資建議。配圖無不良引導,請仔細甄別,歡迎關注評論與我交流。)
注:文章為作者獨立觀點,不代表資產界立場。
題圖來自 Pexels,基于 CC0 協議
本文由“睿博恩重生筆記”投稿資產界,并經資產界編輯發布。版權歸原作者所有,未經授權,請勿轉載,謝謝!

睿博恩重生筆記 











